Team Documents

Our Design Proposal
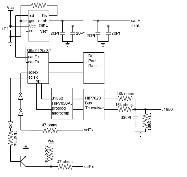
Circuit Diagram
Our Presentation
Summary of the J1850 protocol.
Data Flow Model
Functional Behavior and Structural View
Function Flow Diagram
Design Architecture Paper
As-Built Document

The teams time schedule.

Team Minutes

Various Links

M68HC12 Links

3rd Party Kernels Cross Compilers Information on the RS232 serial port.